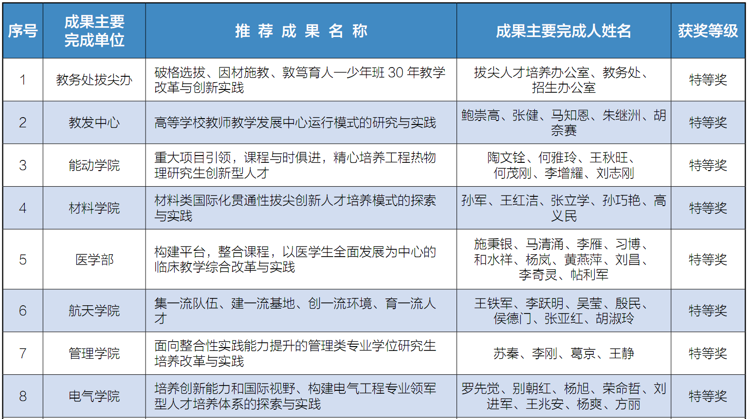
2015年,西安交大教育教学成果显著,共有18项成果获得陕西省高等教育教学成果奖,其中特等奖5项,一等奖7项,二等奖6项,获奖总数位居全省第一。
其中,航天学院成果《集一流队伍、建一流基地、创一流环境,改革力学教学体系、培养一流力学人才》荣获陕西省2015年高等教育教学成果奖特等奖。该成果主要完成人为:王铁军、李跃明、吴莹、殷民、侯德门、张亚红、胡淑玲、陈玲莉、陈振茂、赵挺。
陕西省2015年高等教育教学成果奖是陕西省教育厅、陕西省人力资源和社会保障厅联合开展的对全省高等学校教学工作的检阅和奖励,以总结近年来陕西省高等教育教学建设和改革取得的经验,全面提高高等教育教学质量。获奖成果以省政府名义予以表彰奖励并颁发证书。据悉,2015年全省高校共有389项成果申报该奖项,共评选出特等奖33项、一等奖61项、二等奖127项。
西安交大历来重视教育教学工作,学校设立西安交通大学教学成果奖,每两年评选一次,鼓励广大教师积极开展教学研究与改革,稳定教学秩序,提高教学质量。校级第十四届教学成果奖推荐及评审工作于2015年7月至11月举行,经各单位组织申报、学院初评、网络评审、专家组会评、全校公示等环节,有38项成果获奖,其中特等奖10 项、一等奖13 项、二等奖15 项。
其中,航天学院成果《集一流队伍、建一流基地、创一流环境、育一流人才》荣获西安交通大学教学成果奖特等奖。该成果主要完成人为:王铁军、李跃明、吴莹、殷民、侯德门、张亚红、胡淑玲。
获奖名单如下:
陕西省2015年高等教育教学成果奖获奖项目

西安交通大学第十四届教学成果奖获奖名单




